云上曲园
一网通办
VPN
ENGLISH
XK在线(中国)
学校简介
学校标识
现任领导
校园风光
联系学校
组织机构
教学机构
党政机构
教辅机构
科研机构
出版机构
附属机构
人才培养
师资队伍
本科生教育
研究生教育
留学生教育
继续教育
开放课程
科学研究
社会科学处
科学技术处
实验教学与设备管理中心
XK在线
孔子文化研究院
优秀传统文化教育中心
中国教师博物馆
文化活动荟萃
招生就业
本科招生
研究生招生
继续教育
留学生招生
就业指导
合作交流
国内合作处
国际交流合作处
校友会
孔子教育基金会
校园生活
本科生
研究生
共青团
教职工
融媒体
萃华园
校历
问政平台
新闻中心
学校要闻
校园动态
成果聚焦
媒体报道
70周年校庆学术交流活动
光影恋
视频秀
新媒体
学术集锦
招投标公告
首页
>
新闻中心
>
招投标公告
> 正文
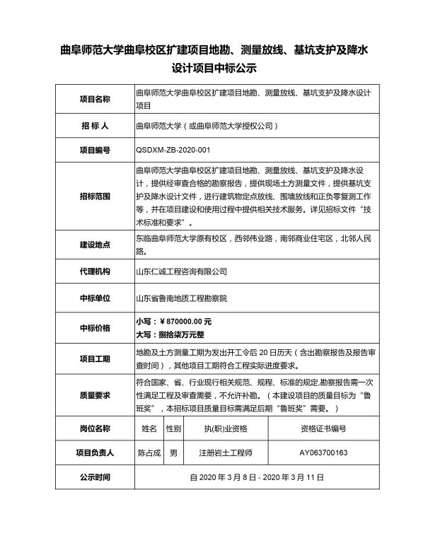
XK在线曲阜校区扩建项目地勘、测量放线、基坑支护及降水设计项目
|
|
发布:2020/03/08
发布:
XK在线新闻中心
相关新闻
读取内容中,请等待...
XK·星空(体育中国)官方网站
|
星空官方网站
|
开云在线客服
|
XINGKONG.COM
|
FH买球
|
开云网页版在线登录_开云(中国)
|
开云官方网页版
|
开云电子·「中国」官方网站
|